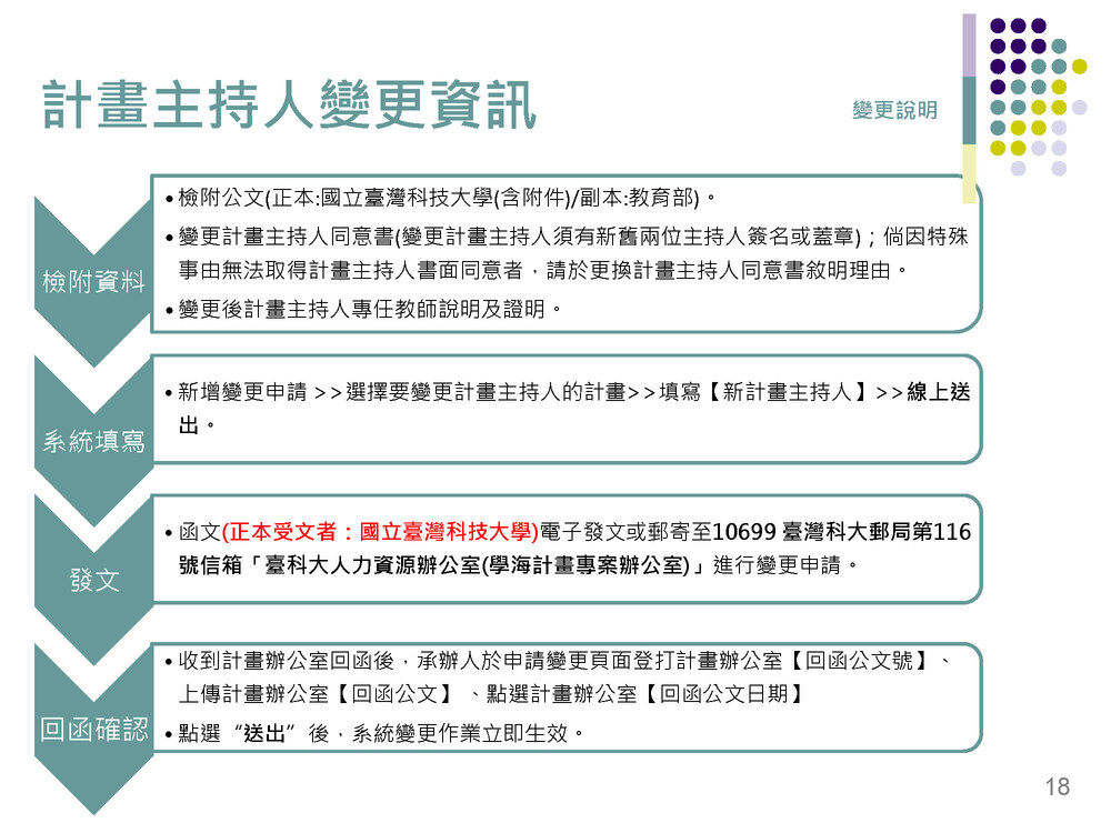
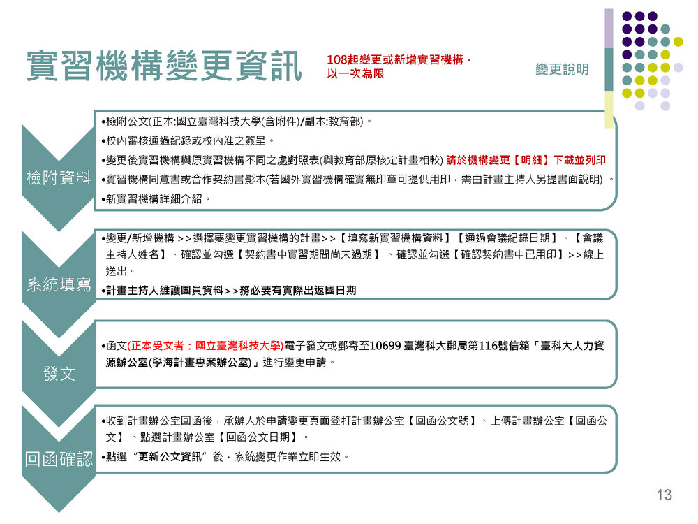
【研發處】學海築夢及新南向學海築夢計畫變更作業說明(1131116更新)
最後更新日期 :
2026-01-29
瀏覽數:
分享
